Industry application
Switching power supply
Application Overview
Switching power supply Application Overview

Switching power supply is a kind of power supply that uses modern power electronics technology to control the time ratio of switching on and off to maintain stable output voltage. Switching power supply is generally composed of pulse width modulation (PWM), control IC and MOSFET. Nowadays, switching power supply is widely used in almost all electronic devices because of its small size, light weight and high efficiency, and it is an indispensable power supply choice for the rapid development of electronic information industry.


MP has launched a series of reliable VD MOS and SJ MOS products for power supply. High-voltage SJ MOS is independently designed and developed by MP, which adopts advanced multilayer epitaxial technology, achieves extremely low on-resistance RDSON and FOM figure of merit (RDSON*Qg), and provides good choice for customers.


Switching power supply
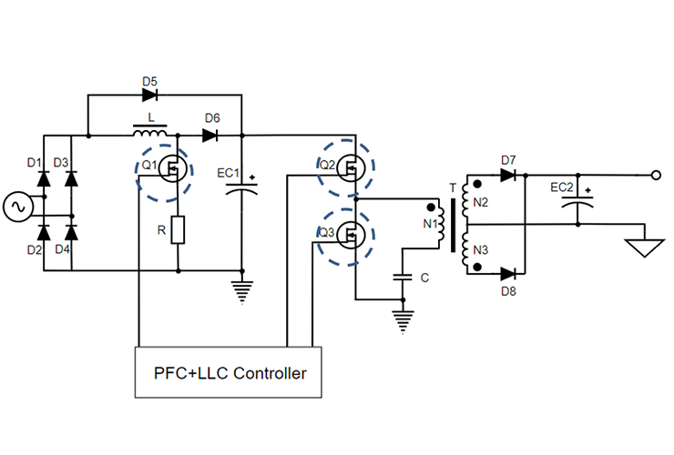
Application System Diagram
Switching power supply Application System Diagram
Switching power supply
Application Topology Diagram
Switching power supply Application Topology Diagram
Switching power supply
Recommended Products

SJ MOSFET Product List

Part Number VDSS(V) ID(A)@25°C V(GS)th (V) RDS(on)(Ω)
@VGS=10V 25°C max
QG(nC) CFD Package Datasheet
MPSW60M041 600 66 2.5-4.5 0.041 140 - TO-247 Download
MPSW60M043CFD 600 66 3-5 0.043 140 Y TO-247 Download
MPSW60M086CFD 600 41 3-5 0.086 72 Y TO-247 Download
MPSX65M170 650 20 2-4 0.17 38.5 - TO-220F/TO-220/TO-262 TO-263/TO-247/DFN8×8 Download
MPSX65M280CFD 650 15 3-5 0.28 27 Y TO-220F/TO-263 Download
MPSX65M650 650 8 2.5-4.5 0.65 13.4 - TO-220F/TO-220/TO-251 TO-252/DFN8*8 Download
MPSX65M830B 650 5.5 2-4 0.83 11.2 - TO-220F/TO-263/TO-262 TO-251/TO-252 Download
MPSX65M990 650 4 2.5-4.5 0.99 8.8 - TO-220F/TO-220TO-251 TO-252 Download
MPSX70M360B 700 11.6 2-4 0.36 27 - TO-263/TO-220F/TO-251 TO-252 Download
MPSX70M420B 700 11 2-4 0.42 22.6 - TO-263/TO-220F/TO-251 TO-252 Download
MPSX70M600B 700 7.3 2-4 0.6 16 - TO-220F/TO-251/TO-252 Download
MPSX70M1K1 700 4 2.5-4.5 1.1 8.8 - TO-220F/TO-220/TO-251 TO-252 Download
MPSX70M1K5 700 5 2.5-3.5 1.5 5.5 - TO-220F/TO-251/TO-252 Download
MPSX80M250B 800 18 2-4 0.25 43 - TO-220F/TO-247 Download
MPSX80M850B 800 6.6 2-4 0.85 13.7 - TO-220F/TO-252 Download

SGT MOSFET Product List

Part Number VDSS(V) ID(A)@25°C V(GS)th(V)@250μA RDS(on)(mΩ) 25°CMax QG(nC) Package Datasheet
min max @VGS=10V @VGS=4.5V
MPGC20R170 200 80 2.5 4.5 17.0 / 57 TO-263 Download
MPGC15R063 150 157 2.0 4.0 6.3 / 65 TO-263 Download